科学技术部
科研服务
当前位置: 首页>>科研服务>>正文
 
 

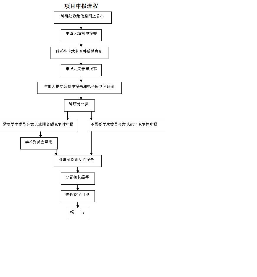
科研项目申报流程

来源:    作者:科研处   发布时间:2014年03月13日 17:07   访问次数:

科研项目申报流程

关闭

 

办公地址:广东省肇庆市肇庆新区丰乐路12号肇庆医学院行政楼5楼  电话:0758-2857071

  粤公网安备441202020000073号  粤ICP备05084249号
       信息管理:科学技术部   网站技术支持:信息中心
       Copyright2024-2025 肇庆医学院  版权所有